发布时间:2018-07-13 09:18:12 来源:吕梁人事人才网
一、门诊部简介
吕梁御康堂中医门诊部是由山西御筋康医疗科技有限公司投资的一所大型中医门诊部,门诊部拟设置科室有中医骨伤科、中医儿科、中医妇科、中医内科、中医皮肤科、中医治未病科、康复医学科及药剂科等。是吕梁市唯一一所与北京中医药大学东直门医院、中华中医药学会疼痛分会、北京中医药大学各附属医院及北京地区三甲以上中医医院联盟的正规门诊部,门诊部开诊后将借助国内知名专家的行业影响力、技术实力、技术模式、人才培训模式,实现医疗资源下沉及共享,实现老区人民不出家门即可享受京城专家的优质医疗服务。门诊部位于离石区晋绥路金域广场(西崖底泰化加油站对面),建筑面积700余平米。现面向全社会招聘工作人员,公告如下:
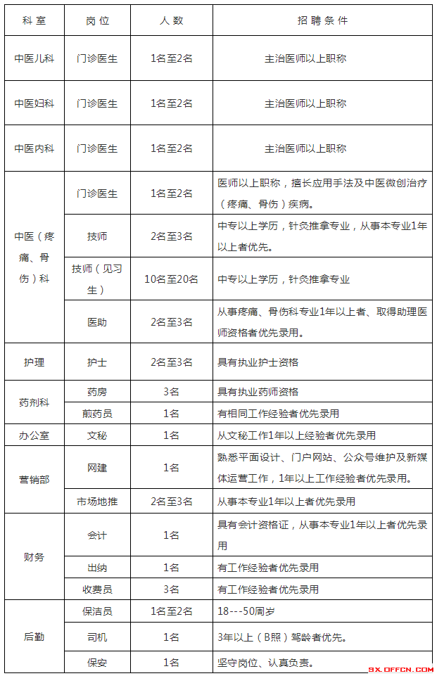
二、招聘计划

三、薪酬与福利待遇
1、实行基本工资和绩效工资制,综合薪酬不低于吕梁市同级公立医疗机构标准;
2、应届毕业生试用期为3个月,试用期满经考核合格录用;
3、为职工提供宿舍和工作餐补贴,高级医疗技术人员提供公寓;
4、培训或进修:对优秀人才定期安排在北京三甲医院向知名专家拜师学习、进修等;
5、工作满一年以上的职工,每年享受带薪休假等福利;
6、所有职工按国家规定办理劳动合同等;
7、其他有关事项双方面议。
四、报名方式及招聘会有关事项
1.有意向的应聘人员,需提前将个人简历(姓名、性别、年龄、学历、职称、专业特长、从事本专业年限等),发至指定邮箱:LLYKT999@163.com。
2.报名截止时间:2018年7月15日。
3.联系地址:离石区晋绥路金域广场(西崖底泰化加油站对面)
4.招聘会地址:吕梁印象主题宴会酒店4楼会议室
5.招聘会时间:2018年7月16日(14:30-16:30)
6.参招聘会需携带(个人简历、身份证复印件、毕业证、执业资格证、职称证)原件及复印件。
联系方式:18534874068/13935888610
联 系 人:郝女士。
山西御筋康医疗科技有限公司
吕梁御康堂中医门诊部
2018年07月11日
原公告名:吕梁御康堂中医门诊部招聘工作人员的公告
责任编辑(郑阳)